Ir al contenido
Servicio Salud Aysén
Menú
Inicio
Conócenos
Misión visión
Autoridades
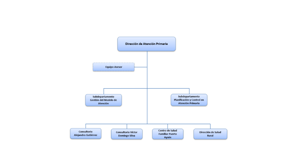
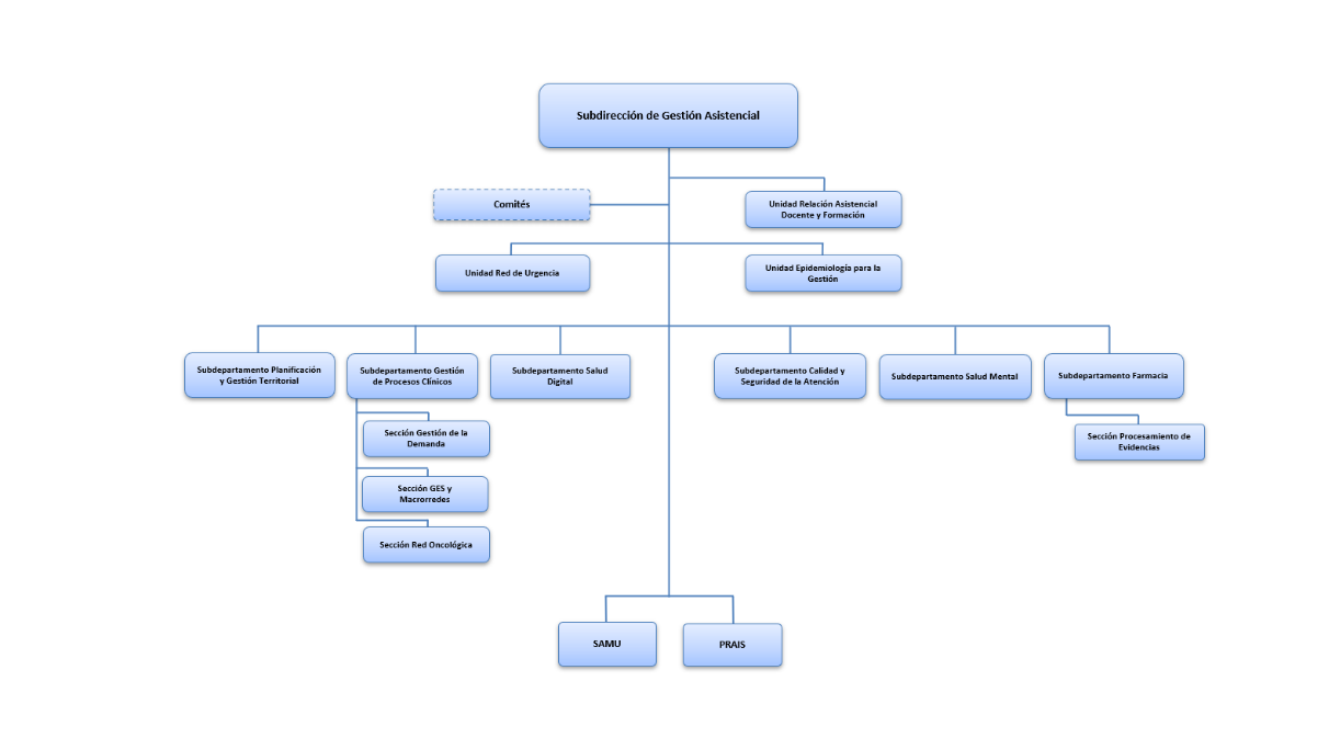
Organigrama
Comité ético científico
Diseño de la Red Asistencial
Participación Ciudadana
OIRS
Linea de apoyo
Red Asistencial
Coyhaique
Hospital Coyhaique
Cesfam Víctor Domingo Silva
Cesfam Alejandro Gutierrez
CECOSF Alejandro Gutierrez
CECOSF Corvi
PSR Balmaceda
PSR Villa Ortega
PSR El Blanco
PSR Ñireguao
PSR Valle Simpson
PSR Lago Atravesado
PSR El Gato
Pto. Aysén
Hospital Aysén
Cesfam Aysén
CSF Puerto Aysén
CECOSF Ribera sur
CECOSF Puerto Chacabuco
CECOSF Villa Mañihuales
PSR Puerto Aguirre
PSR Caleta Andrade
Pto. Cisnes
Hospital Pto. Cisnes
Cesfam la junta
CECOSF La junta
PSR Puyuhuapi
PSR Raúl Marín Balmaceda
PSR Melimoyu
PSR Isla Toto
Chile Chico
Hospital Chile Chico
PSR Puerto Bertrand
PSR Puerto Guadal
PSR Mallín Grande
Cochrane
Hospital Cochrane
Río Ibáñez
PSR Bahía Murta
PSR Puerto Sánchez
PSR Río Tranquilo
PSR Puerto Ibáñez
PSR Cerro castillo(Río ibáñez)
Lago Verde
PSR Lago Verde
PSR La Tapera
PSR Villa Amengual
Tortel
PSR Caleta Tortel
O’Higgins
PSR Villa O’Higgins
Guaitecas
PSR Melinka
Otros Establecimientos
Unidad de Salud Funcionario SSA
Hospital digital
PRAIS SSA
Samu SSA
SAPU Dr. Alejandro Gutiérrez
COSAM Coyhaique
Clínica Dental Móvil
Mamógrafo Digital
Transparencia
Transparencia Activa
Formulario de acceso a Información
Gobierno Transparente
Ley del Lobby
Declaración de patrimonio e intereses
Programas de salud
¿Cómo me atiendo?
Noticias
Trabaja con nosotros
Reclutamiento y selección
Buzón de curriculum
Concursos Públicos
Organigrama
1-Organigrama
2-Organigrama
3-Organigrama
4-Organigrama
5-Organigrama
Organigrama 2025
Scroll al inicio